○神奈川県市町村職員共済組合貸付細則
平成18年4月1日
(目的)
第1条 この細則は、神奈川県市町村職員共済組合貸付規則(以下「規則」という。)第21条の規定に基づき、貸付事業の実施に関し、必要な事項を定めるものとする。
(特別貸付の適用事由)
第2条 規則第3条第5項第2号に規定する理事長が定める要件に該当する外国の教育機関とは、当該外国の教育機関の正規の教育課程の修業年限が、1年以上であるものとする。
(貸付金の限度額の算定の基礎となる給料又は報酬)
第3条 規則第5条第1項第1号イに掲げる職員(地方教育行政の組織及び運営に関する法律(昭和31年法律第162号)第13条第1項に規定する教育長を含む。以下同じ。)である組合員に係る貸付金の限度額の算定の基礎となる給料の額は、当該職員に係る条例の規定が次の各号に掲げる場合に応じ当該各号に掲げる金額(100円未満の端数がある場合には、これを四捨五入した金額)とする。
(1) 給料と扶養手当その他の手当とに区分して支給することとされている場合 当該給料の月額に1.25を乗じて得た金額
(2) 給料以外には扶養手当その他の手当は支給しないが、給料の中に当該手当を含む旨が規定されている場合 当該給料の月額
(3) 給料と扶養手当その他の手当とを区分することなく支給することとされている場合(前号に掲げる場合を除く。) 当該支給される給与の月額
2 規則第5条第1項第1号ハに掲げる職員である組合員に係る貸付金の限度額の算定の基礎となる報酬(規則第5条第1項第1号ハに規定する報酬をいう。以下同じ。)の額は、次の各号に掲げる者の区分に応じ当該各号に掲げる金額(100円未満の端数がある場合には、これを四捨五入した金額)とする。
(1) 報酬の額が月額で定められている者 当該月額
(2) 報酬の額が日額で定められている者 当該日額の22倍に相当する金額
(3) 報酬の額が時間給で定められている者 1時間当たりの額に1週間当たりの勤務時間の52倍に相当する時間数を乗じた額を12で除して得た金額
3 規則第5条第1項第1号ニに掲げる者に係る貸付金の限度額の算定の基礎となる給料の額は、次の各号に掲げる者の区分に応じ当該各号に掲げる金額(100円未満の端数がある場合には、これを四捨五入した金額)とする。
(1) 地方公務員等共済組合法(昭和37年法律第152号。以下「法」という。)第141条第1項に規定する組合職員 神奈川県市町村職員共済組合職員の給与に関する規程(昭和49年規程第46号)に規定する給料の月額
(2) 法第141条の2に規定する職員引継一般地方独立行政法人の役職員、法第141条の3に規定する定款変更一般地方独立行政法人の役職員及び法第141条の4に規定する職員引継等合併一般地方独立行政法人の役職員 次に定める金額
ア 当該法人の役員については、その支給を受ける給与のうち第1項の規定により算定された金額に相当する金額
イ 当該法人の職員については、規則第5条第1項第1号ニに規定する月額をもつて支給されるものに相当する金額
(貸付申込書の添付書類)
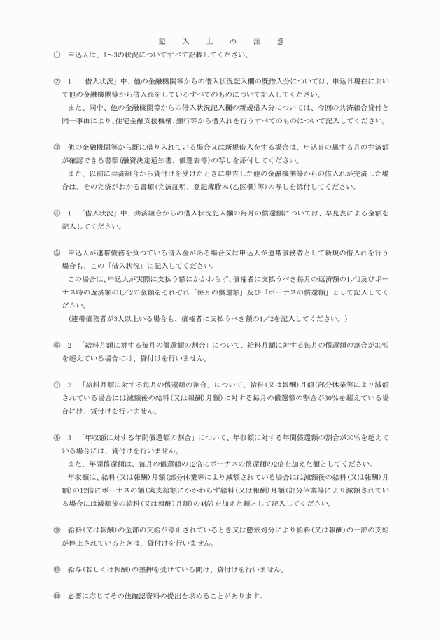
第4条 高額医療貸付及び出産貸付以外の貸付申込時に借入状況等申告書(様式第1号)及び他の金融機関等(臨時金利調整法(昭和22年法律第181号)第1条第1項に定める金融機関又は他の法令の規定により設立されたもののうち貸付事業を行つている団体若しくは互助会等をいう。以下同じ。)からの借入状況及び毎月の弁済状況を確認できる書類(住宅ローン申込書(写)、融資決定通知書(写)、償還表(写)等)を併せて提出しなければならない。
2 前項の規定にかかわらず、理事長が確認書類の提出の必要がないと認めるときは、この限りでない。
4 理事長は、前3項に定める書類のほか必要に応じ、その他の書類の提出を求めることができるものとする。
(貸付けの制限)
第5条 高額医療貸付及び出産貸付以外の貸付けは、次の各号のいずれかに該当するときは、行わない。
(1) 貸付けの申込みをするときにおいて、当該貸付けの申込額に対する毎月の償還予定額及び組合からの既貸付金に対する毎月の償還額(期末手当等(法第2条第1項第6号に規定する期末手当等をいう。以下同じ。)からの償還額を除く。以下、この条において同じ。)の合計額と金融機関等からの借入金に対する毎月の償還額の合算額(以下次号において「月例償還額」という。)が、給料(規則第5条第1項第1号に規定する給料をいう。以下この条において同じ。ただし、育児短時間勤務、育児部分休業、修学部分休業、高齢者部分休業その他病気休暇等により条例の規定に基づき給料の一部が減額されている者(以下「部分休業等減額者」という。)にあつては、減額後の給料とする。)の100分の30に相当する額を超えるとき。
(2) 貸付の申込みをするときにおいて、月例償還額に十二を乗じて得た額及び期末手当等の支給月における当該期末手当等からの償還額(他の金融機関等に対する期末手当等からの償還額も含む。)に二を乗じて得た額の合計額が、給料(部分休業等減額者にあつては、減額後の給料とする。)に十二を乗じて得た額及び期末手当等の額(この場合、給料(部分休業等減額者にあつては、減額後の給料とする。)に四を乗じて得た額を期末手当等の額とみなす。)の合計額の100分の30に相当する額を超えたとき。
(3) 給料の全部の支給が停止されているとき又は懲戒処分により給料の一部の支給が停止されているとき。
(4) 給料(規則第5条第1項第1号ハに規定する報酬を除く。)その他の給与(地方自治法(昭和22年法律第67号)第204条第2項に規定する退職手当又はこれに相当する手当を含む。)若しくは報酬の差押え又は保全処分を受けているとき。
(5) 貸付事故者に係る貸付けの取扱基準第2項に定める貸付事故者となつたとき。
第6条 削除
第7条 削除
(貸付金の交付)
第8条 規則第11条第1項に規定する理事長が別に定める書類は、印鑑登録証明書とし、当分の間貸付申込書と同時に提出するものとする。
2 規則第11条第2項に規定する貸付金の交付日は、神奈川県市町村職員共済組合給付金等送金事務取扱いに関する規程第8条の規定によるものとし、同項ただし書に規定する住宅貸付金は、当分の間分割交付はしないものとする。
3 高額医療貸付金及び出産貸付金は、前項の規定にかかわらず、必要のつど交付するものとする。
第9条 削除
(貸付後における提出書類)
第10条 住宅貸付等の貸付けを受けた借受人は、当該貸付の対象となつた不動産を取得したとき又は増改築若しくは修理等が完了したときは、2月以内に登記事項証明書又は登記簿謄本(以下この条において「登記簿等」という。)及び住民票を完了届(様式第2号)に添えて理事長に提出しなければならない。
ただし、土地の登記簿については、地目は宅地に限る。
3 住宅の修理、修築、改装等を行うため住宅貸付等の貸付を受けた借受人は、当該貸付の対象となつた工事等が完了したことが確認できる書類をもつて第1項に規定する登記簿等の提出にかえることができる。
(書類の返還)
第11条 理事長は、貸付金の償還が終了したときは、遅滞なく借用証書を借受人に返還するものとする。ただし、理事長は、必要と認める場合は、所属所長を経由して返還することができる。
(現地調査)
第12条 理事長は、貸付けの適正を図るため必要に応じて、住宅貸付の決定前又は決定後において、現地調査をすることができるものとする。
(元金分割償還)
第13条 規則第14条第2項に規定する毎月償還と期末手当等からの償還を併用する場合における償還は理事長が別に定める償還表によるものとする。
(1) 償還の猶予が終了した月の翌月からの償還については、償還を猶予しなかつたとしたならば、償還表において当該月に償還することとなる償還額から償還する。
(2) 償還を猶予した期間の各月分の未償還額の償還については、当該償還を猶予した月に償還を猶予した期間に相当する月数を加えた月に対応する月に、当該償還を猶予した月に償還することとされていた償還額を償還する。
(1) 借受人が未償還元利金の全部又は一部を償還しようとする場合は、所属所長に申出るものとする。ただし、賞与併用分割型償還をしている者が一部を償還しようとする場合は、賞与の支給月に限る。
(2) 所属所長は、前号の申出があつた場合は、毎月5日までに理事長に連絡し、原則として、その月の20日までに償還金を払い込むものとする。
(所属所長の責務)
第17条 所属所長は、理事長が必要と認める場合は、貸倒事故防止のための調査等に協力するとともに、未償還元利金の回収に努めなければならないものとする。
(実施細則)
第18条 この細則で定めるもののほか、貸付けの実施に関し必要な事項は、理事長が別に定める。
附則
(施行期日)
1 この細則は、平成18年4月1日から施行する。
(施行日前の貸付けの取扱い)
2 この細則による改正後の神奈川県市町村職員共済組合貸付細則第3条第5項、第5条、第6条及び第8条の規定は、平成18年6月1日以後に申込みがあつた貸付けから適用し、同日前に申込みがあつた貸付けについては、なお従前の例による。
(旧貸付細則の廃止)
3 神奈川県市町村職員共済組合貸付細則(平成15年5月7日制定)は廃止する。
附則(平成22年3月19日)
この細則は、平成22年4月1日から施行する。
附則(平成23年5月17日)
この細則は、平成23年7月1日から施行する。
附則(平成23年6月21日)
この細則は、平成23年7月1日から施行する。
附則(平成24年3月26日)
この細則は、平成24年4月1日から施行する。
附則(平成26年2月19日)
(施行期日)
1 この細則は、平成26年4月1日から施行する。
2 神奈川県市町村職員共済組合貸付規則の一部を改正する規則(平成26年4月1日規則第234号)による改正前の神奈川県市町村職員共済組合貸付規則第13条の規定により抵当権を設定した借受人が貸付金の償還を完了したとき、又は登記の抹消の申し出をしたときは、登記の抹消の手続きに必要な書類を借受人に交付するものとする。
附則(平成27年10月5日)
(施行期日)
この細則は、平成27年10月1日から施行する。
附則(令和2年4月1日)
(施行期日)
この細則は、令和2年4月1日から適用する。
附則(令和3年5月1日)
この改正は、令和3年5月1日から施行する。
附則(令和4年10月1日)
この改正は、令和4年10月1日から施行する。
別表1
区分 | 添付書類 | |
住宅貸付 | 新築 | ① 工事請負契約書又は工事見積書の写 ② 建築確認通知書又は建築工事届の写 ③ 工事工程表 ④ 建物の平面図 |
増築 増改築 改築 | ① 工事請負契約書又は工事見積書の写 ② 建築確認通知書又は建築工事届の写(面積が10m2未満の場合は不要) ③ 工事工程表 ④ 増(改)築前及び増(改)築後の建物全体の平面図 ⑤ 家屋の登記簿謄本 | |
土地付建物購入 | ① 売買契約書の写 ② 建築確認通知書の写(中古住宅の場合は、家屋の登記簿謄本でも可) ③ 建物の平面図 ④ 重要事項説明書(添付できない場合は、購入物件の登記簿謄本) | |
敷地購入 | ① 売買契約書の写 ② 重要事項説明書(添付できない場合は、購入物件の登記簿謄本) ③ 土地の実測図又は測量図 ④ 家屋の登記簿謄本(現住宅地を購入する場合) | |
マンション購入 | ① 売買契約書の写 ② 重要事項説明書(添付できない場合は、購入物件の登記簿謄本) ③ 平面図又は間取図 | |
災害貸付 | ① 住宅貸付に準ずる書類 ② り災証明書及び災害状況写真 | |
別表2
区分 | 添付書類 | |
普通貸付 | ① 見積書 ② 契約書(写) | |
災害家財貸付 | ① 普通貸付に準ずる書類 ② り災証明書及び災害状況写真 ③ 損害家財の明細書 | |
特別貸付 | 医療 | ① 医師の診断書の写 ② 経費の見積書又は内訳明細書 |
入学 | ① 合格通知書(入学許可書)の写 ② 戸籍謄本等(被扶養者でない子の場合) ③ 授業料等が確認できる書類 ④ 貸借契約書 | |
修学 | ① 在学証明書(入学許可書の写) ② 戸籍謄本等(被扶養者でない子の場合) ③ 授業料等が確認できる書類 ④ 貸借契約書 | |
結婚 | ① 媒酌人の証明書、当事者の結婚同意書又は式場の受付証明 結婚後の申込は、当該婚姻を証明するもの(戸籍謄本等) ② 戸籍謄本等(被扶養者でない子又は兄弟姉妹の婚姻の場合) | |
葬祭 | ① 死亡が確認できる書類(当該死亡に関し、当組合へ他に書類を提出した場合を除く) ② 戸籍謄本等(被扶養者でない配偶者、子、父母、兄弟姉妹又は配偶者の父母の葬祭の場合) | |


